行业资讯
根据《建设工程质量保证金管理暂行办法》,政府投资项目预留保证金的比例为工程价款的5%左右,社会资金投资项目,参照执行。一般由合同双方约定,此规定非强制性。保证金的预留...
《物权法》第226条第1款规定: “以基金份额、股权出质的,当事人应当订立书面合同。以基金份额、证券登记结算机构登记的股权出质的,质权自证券登记结算机构办理出质登记时设立...
1、竞买人必须具备本公司发布的公告或有关规定中注明的竞买条件,否则不得参加竞买。2、竞买人必须事先按规定办理登记手续,交付保证金。进入拍卖现场前,须办理入场手续,领取...
欠款人实际上就是法律上说的债务人,是跟债权人相对的,就是指欠别人钱的行为能力人。对于欠款,欠款人如果不还或者死了,都有相应的法律规定还款的方式,所以债权者一定要维...
欠款一方不一定是个人,也有可能是单位、公司。现实中有些公司可能一时资金周转不灵,需要拆借或者贷款,而后又不能及时还款,导致欠款。面对这种情况,如何起诉公司欠款呢?...
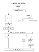
现在的法治教育让很多人都有了法律意识,但是对于起诉流程却不是每个人都清楚,大家只是感觉法律流程很耗时,一个案件需要很长时间才能结案。那今天小编就为大家介绍一下吧。...





